新闻中心

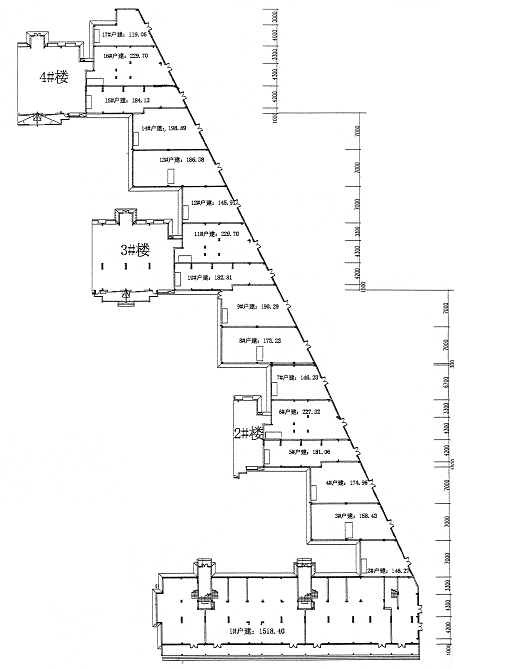
蓝色天际商铺布局图

来源:  时间:2004-10-12 11:32:07